ID
EN
Contact Us
Home
Profile
Company Overview
Business Profile
Vision and Mission
Affiliates and Subsidiaries
Our Milestone
Management Profile
Statute
Investor Relations
Financial Statement
Annual Reports
Financial Reports
General Meeting of Shareholders
Prospectus
Information Disclosure
Press Release
Shareholders Information
Corporate Governance
Code of Conduct
Board of Directors Charter
Board of Commissioners Charter
Audit Committee Charter
Nomination & Remuneration Charter
Internal Audit Charter
Corporate Secretary
News & Information
News
CSR
Management Profile
Home
Profile
Board of Commissioner
Board of Director
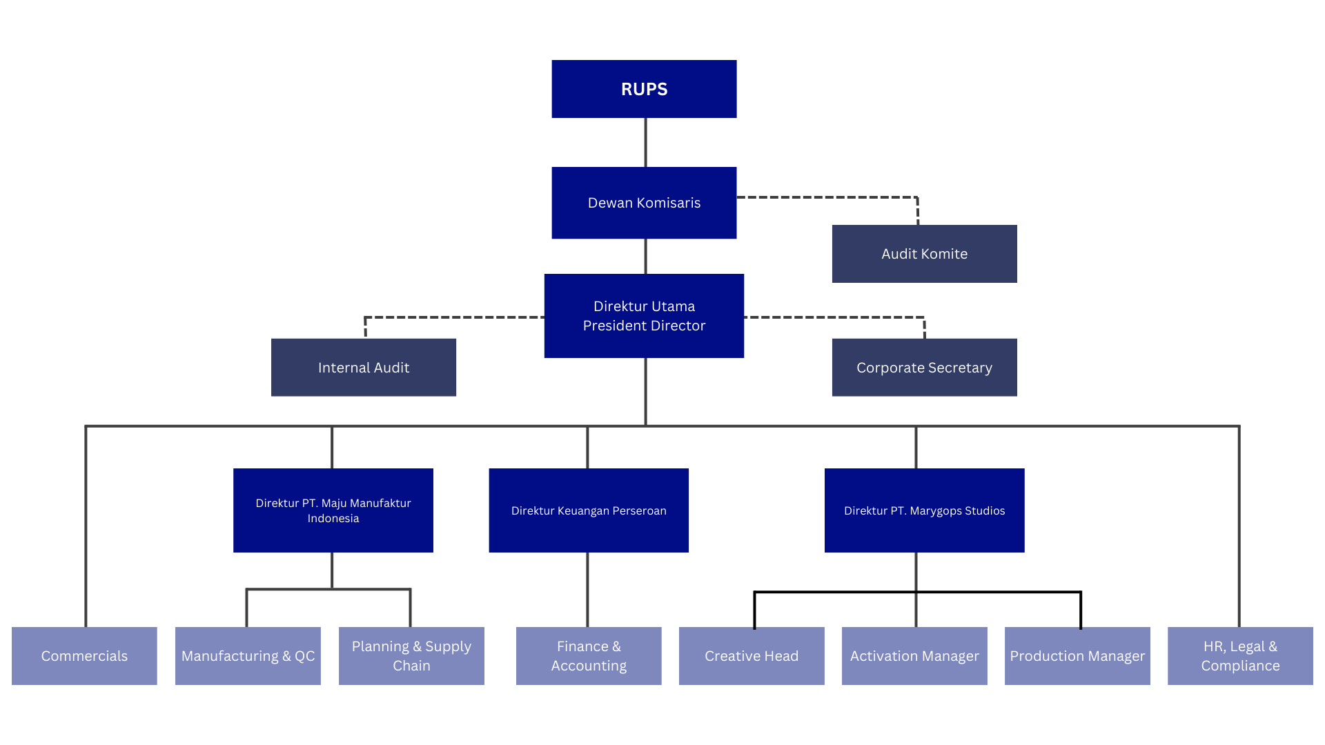
Organization Structure
docx
file
PDF